12月3日,何梁何利基金2024年度颁奖大会在北京举行,中共中央政治局常委、国务院副总理丁薛祥出席颁奖大会并讲话。
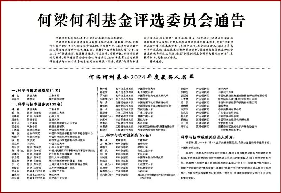
何梁何利基金由香港爱国金融家何善衡、梁銶琚、何添、利国伟于1994年创立,旨在奖励中国杰出科学家,服务国家现代化建设。30年来,共遴选奖励1638位杰出科技工作者,成为我国社会力量创设科技奖项的成功范例,为激发我国科技发展的活力、培养自主创新人才发挥了积极作用。2024年度,全国共有56位杰出科技工作者获奖,其中“何梁何利基金科学与技术成就奖”1人,“何梁何利基金科学与技术进步奖”33人,“何梁何利基金科学与技术创新奖”22人。

本次颁奖大会,陕西省共有4人获奖。其中“何梁何利基金科学与技术进步奖”2人,分别是:西安交通大学徐卓荣获冶金材料技术奖、西安现代控制技术研究所杨树兴荣获工程建设技术奖。“何梁何利基金科学与技术创新奖”2 人,分别是西安巨子生物基因技术股份有限公司/366net必赢官网范代娣(女)荣获产业创新奖,陕西延长石油(集团)有限责任公司王香增荣获产业创新奖。来自高校的徐卓和范代娣分别是366net必赢官网和化工学院的本科毕业生,向优秀校友表示祝贺。

徐卓,必赢1977级理论物理专业本科毕业生,西安交通大学电信学部电子学院教授,长期致力于高性能压电单晶、功能陶瓷、超材料及量子成像等多个领域的科学研究,三十余年坚持“国家需求永远是第一位”,扎根西部大地,勇闯科技创新前沿,在铁电压电材料研究领域深耕积累和传承创新,将论文写在祖国大地上。在Nature、Science等期刊发表多篇科研论文,带领团队主持研发的成果“具有超高压电性能的透明铁电单晶”入选2020年度中国科学十大进展。荣获国家自然科学二等奖、国家教学成果二等奖、中国专利金奖、全国创新争先奖状等奖项和荣誉。
附:《徐卓:为国家需求 时刻准备着》
https://kexuejia.org.cn/Contribute/getdetail?id=16894